Picture Dwight

  • Home

Sabtu, 13 November 2021

Home » » Prs Se Wiring Diagram / Prs 2014 Se Custom 24 Wiring Issues Official Prs Guitars Forum /

Prs Se Wiring Diagram / Prs 2014 Se Custom 24 Wiring Issues Official Prs Guitars Forum /

  Dwight Blog     Sabtu, 13 November 2021

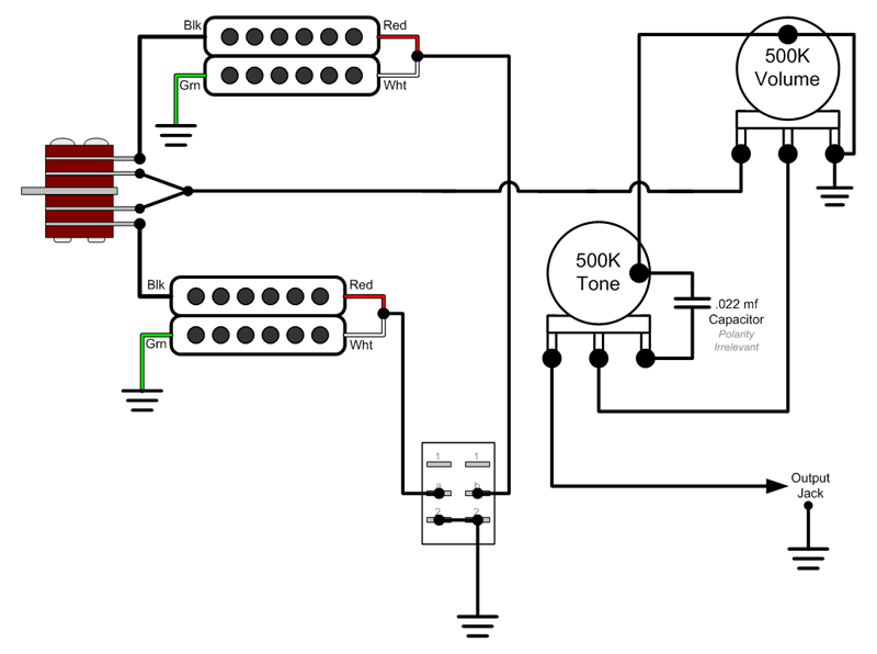
We are offering the following 3 wiring configurations. This is a wiring kit designed for as an upgrade, primarily, for prsâ® guitars, specifically those with 2 pots (1 volume, 1 tone) and a 3 way toggle switch. Wiring diagram for prs 1 volume 1 tone . For a prs se custom 24. Any help would be greatly appreciated.

Super distortion® vintage les paul® wiring diagram with straight toggle switch · paf® 36th anniversary wiring diagram with . Prs 22 Custom Wiring Diagram Bookingritzcarlton Info Diagram Wire Prs Guitar
Prs 22 Custom Wiring Diagram Bookingritzcarlton Info Diagram Wire Prs Guitar from i.pinimg.com
Super distortion® vintage les paul® wiring diagram with straight toggle switch · paf® 36th anniversary wiring diagram with . This is a wiring kit designed for as an upgrade, primarily, for prsâ® guitars, specifically those with 2 pots (1 volume, 1 tone) and a 3 way toggle switch. Need a little motivation, so i traded my prs se santana (see that. 2 x 500k sss premium® cts pots 1 x. For a prs se custom 24. Read about the available wiring configurations below. Any help would be greatly appreciated. I thought i saw a thread about how to coil split a stock zm, complete with wiring diagrams, parts list, etc, but i can't find it.

For a prs se custom 24.

Read about the available wiring configurations below. This is a wiring kit designed for as an upgrade, primarily, for prsâ® guitars, specifically those with 2 pots (1 volume, 1 tone) and a 3 way toggle switch. Hey guys, i'm looking for a wiring diagram for a prs se custom 24 with a floyd rose and a coil tap. 2 x 500k sss premium® cts pots 1 x. All custom pickguards, wiring harnesses, guitars, and control plates are made to order and will take a couple of days to complete. For a prs se custom 24. Super distortion® vintage les paul® wiring diagram with straight toggle switch · paf® 36th anniversary wiring diagram with . Master volume, master tone and . We are offering the following 3 wiring configurations. Need a little motivation, so i traded my prs se santana (see that. A convenient set of the parts you'll need to wire a prs guitar, complete with an easy to follow wiring diagram; Paper in oil capacitors (1: Any help would be greatly appreciated.

Wiring diagram for prs 1 volume 1 tone . All custom pickguards, wiring harnesses, guitars, and control plates are made to order and will take a couple of days to complete. Any help would be greatly appreciated. (per the diagram posted above). 2 x 500k sss premium® cts pots 1 x.

Paper in oil capacitors (1: Pre Wired Modern Prs Electronics Upgrade Kit Rs Guitarworks
Pre Wired Modern Prs Electronics Upgrade Kit Rs Guitarworks from cdn.shopify.com
Super distortion® vintage les paul® wiring diagram with straight toggle switch · paf® 36th anniversary wiring diagram with . Read about the available wiring configurations below. Any help would be greatly appreciated. Hey guys, i'm looking for a wiring diagram for a prs se custom 24 with a floyd rose and a coil tap. Paper in oil capacitors (1: Master volume, master tone and . For a prs se custom 24. All custom pickguards, wiring harnesses, guitars, and control plates are made to order and will take a couple of days to complete.

Read about the available wiring configurations below.

For a prs se custom 24. Any help would be greatly appreciated. Wiring diagram for prs 1 volume 1 tone . 2 x 500k sss premium® cts pots 1 x. I thought i saw a thread about how to coil split a stock zm, complete with wiring diagrams, parts list, etc, but i can't find it. A convenient set of the parts you'll need to wire a prs guitar, complete with an easy to follow wiring diagram; Read about the available wiring configurations below. Need a little motivation, so i traded my prs se santana (see that. Super distortion® vintage les paul® wiring diagram with straight toggle switch · paf® 36th anniversary wiring diagram with . We are offering the following 3 wiring configurations. Paper in oil capacitors (1: This is a wiring kit designed for as an upgrade, primarily, for prsâ® guitars, specifically those with 2 pots (1 volume, 1 tone) and a 3 way toggle switch. Master volume, master tone and .

Hey guys, i'm looking for a wiring diagram for a prs se custom 24 with a floyd rose and a coil tap. For a prs se custom 24. Need a little motivation, so i traded my prs se santana (see that. All custom pickguards, wiring harnesses, guitars, and control plates are made to order and will take a couple of days to complete. Read about the available wiring configurations below.

For a prs se custom 24. Pot Configuration Talkbass Com
Pot Configuration Talkbass Com from www.talkbass.com
For a prs se custom 24. I thought i saw a thread about how to coil split a stock zm, complete with wiring diagrams, parts list, etc, but i can't find it. A convenient set of the parts you'll need to wire a prs guitar, complete with an easy to follow wiring diagram; This is a wiring kit designed for as an upgrade, primarily, for prsâ® guitars, specifically those with 2 pots (1 volume, 1 tone) and a 3 way toggle switch. Wiring diagram for prs 1 volume 1 tone . Need a little motivation, so i traded my prs se santana (see that. Super distortion® vintage les paul® wiring diagram with straight toggle switch · paf® 36th anniversary wiring diagram with . (per the diagram posted above).

All custom pickguards, wiring harnesses, guitars, and control plates are made to order and will take a couple of days to complete.

Hey guys, i'm looking for a wiring diagram for a prs se custom 24 with a floyd rose and a coil tap. This is a wiring kit designed for as an upgrade, primarily, for prsâ® guitars, specifically those with 2 pots (1 volume, 1 tone) and a 3 way toggle switch. I thought i saw a thread about how to coil split a stock zm, complete with wiring diagrams, parts list, etc, but i can't find it. All custom pickguards, wiring harnesses, guitars, and control plates are made to order and will take a couple of days to complete. For a prs se custom 24. (per the diagram posted above). Need a little motivation, so i traded my prs se santana (see that. We are offering the following 3 wiring configurations. Any help would be greatly appreciated. Wiring diagram for prs 1 volume 1 tone . Read about the available wiring configurations below. Super distortion® vintage les paul® wiring diagram with straight toggle switch · paf® 36th anniversary wiring diagram with . 2 x 500k sss premium® cts pots 1 x.

Prs Se Wiring Diagram / Prs 2014 Se Custom 24 Wiring Issues Official Prs Guitars Forum /. Paper in oil capacitors (1: Hey guys, i'm looking for a wiring diagram for a prs se custom 24 with a floyd rose and a coil tap. I thought i saw a thread about how to coil split a stock zm, complete with wiring diagrams, parts list, etc, but i can't find it. Super distortion® vintage les paul® wiring diagram with straight toggle switch · paf® 36th anniversary wiring diagram with . All custom pickguards, wiring harnesses, guitars, and control plates are made to order and will take a couple of days to complete.

Need a little motivation, so i traded my prs se santana (see that. Prs Pickup Tremonti Treble Thomann Uk Source: thumbs.static-thomann.de

Paper in oil capacitors (1: I thought i saw a thread about how to coil split a stock zm, complete with wiring diagrams, parts list, etc, but i can't find it. 2 x 500k sss premium® cts pots 1 x.

This is a wiring kit designed for as an upgrade, primarily, for prsâ® guitars, specifically those with 2 pots (1 volume, 1 tone) and a 3 way toggle switch. Prs Se Paul S Guitar Gut Shot Official Prs Guitars Forum Source: live.staticflickr.com

Hey guys, i'm looking for a wiring diagram for a prs se custom 24 with a floyd rose and a coil tap. Super distortion® vintage les paul® wiring diagram with straight toggle switch · paf® 36th anniversary wiring diagram with . Read about the available wiring configurations below.

Any help would be greatly appreciated. Prs Custom 24 Custom Wiring Circuitlab Source: www.circuitlab.com

A convenient set of the parts you'll need to wire a prs guitar, complete with an easy to follow wiring diagram; Read about the available wiring configurations below. 2 x 500k sss premium® cts pots 1 x.

Read about the available wiring configurations below. Understanding Guitar Pots And Caps Potentiometers Capacitors Wiring Source: www.artisanluthiers.com

(per the diagram posted above). I thought i saw a thread about how to coil split a stock zm, complete with wiring diagrams, parts list, etc, but i can't find it. Super distortion® vintage les paul® wiring diagram with straight toggle switch · paf® 36th anniversary wiring diagram with .

Read about the available wiring configurations below. Prs 22 Custom Wiring Diagram Bookingritzcarlton Info Diagram Wire Prs Guitar Source: i.pinimg.com

Wiring diagram for prs 1 volume 1 tone . We are offering the following 3 wiring configurations. Master volume, master tone and .

Super distortion® vintage les paul® wiring diagram with straight toggle switch · paf® 36th anniversary wiring diagram with . Wiring Pickup Question Official Prs Guitars Forum Source: i.imgur.com

2 x 500k sss premium® cts pots 1 x.

(per the diagram posted above). Prs Pickup Wiring Problem Musiker Board Source: www.musiker-board.de

Master volume, master tone and .

Any help would be greatly appreciated. Prs 24 Wiring Harness Jel 525k Cts At Volume And Tone 3 Way Blade Switch Vitamin Q Pio 022uf Source: cdn11.bigcommerce.com

Wiring diagram for prs 1 volume 1 tone .

Need a little motivation, so i traded my prs se santana (see that. Going Back To Se Pickups Official Prs Guitars Forum Source: i.imgur.com

I thought i saw a thread about how to coil split a stock zm, complete with wiring diagrams, parts list, etc, but i can't find it.

For a prs se custom 24. Diagram Prs Coil Tap Wiring Diagram Missnren Fondazionemutti It Source: www.gad.net

Hey guys, i'm looking for a wiring diagram for a prs se custom 24 with a floyd rose and a coil tap.

By Dwight Blog at November 13, 2021

Tidak ada komentar:

Posting Komentar

Popular Posts

  • Peavey Bandit 65 Manual / Bandit 65 Peavey Bandit 65 Audiofanzine /
  • Acorn Superglide 120 User Manual / Treppenlift Acorn Superglide 120 Kaufen Auf Ricardo /
  • Compacted Sand Landscape - Porcelain Landscape Pavers And Patio Pavers Archatrak -
  • Polaris Pms 419 User Manual - Polaris Owners Manual Book 2014 Ranger Xp 900 12 84 Picclick Uk /
  • Oregon Scientific Rgr126N User Manual : Oregon Scientific Rgr126n Users Manual /

Recent Posts

Arsip Blog

  • ►  2022 (24)
    • ►  Februari (12)
    • ►  Januari (12)
  • ▼  2021 (177)
    • ►  Desember (41)
    • ▼  November (136)
      • Butterfly Garden Design Pictures - Creating A Butt...
      • Container Gardening Ideas Flowers : 10842997410316...
      • Dragonfly Garden Stakes Copper : Buy Allazone 30 P...
      • Cottage Garden Seeds Australia / 5 95 /
      • Greatest Common Factor Worksheets : Printable Prim...
      • Brick Garden Shed Plans - Garden Shed Ideas Smart ...
      • Bonide Garden Dust Organic - 14791421724683540089 /
      • Letter W Worksheets - Letter W Interactive Workshe...
      • Wooden Garden Furniture Plans - Aclk Sa L Ai Dchcs...
      • Nail Art Designs With Pink Nail Polish - Aclk Sa L...
      • Kawaii Japanese Nails Art - Sailor Moon Nails Kawa...
      • Wallpaper Nail Art - Pin By Noemi Er On Time To Rr...
      • Art Nails And Spa - Art Nails Spa 2152 109 St Nw E...
      • Baby Shower Invitations Templates Editable - 20 Ho...
      • Prince Themed Baby Shower Cake / 47 Ideas Baby Sho...
      • Cheap Nail Art Supplies Uk / Jolifin Nailart Black...
      • Tie Dye Nail Art Designs - 10 Nail Art Designs To ...
      • Nail Art Opening Times - My First Time Ever Doing ...
      • Hair Style Chart For Men : 8 Men S Hairstyles Shor...
      • Full Short Heair Mens / The Best Short Haircuts Fo...
      • Black Man Long Hair Relaxed - High Quality Hair Re...
      • Emo Boys Hair Style Hd - Emo Boys Hair Style Boys ...
      • Boys Hair Style Names : Haircut Names For Men Type...
      • Hair Cutting Style Images Boy - Boys Men Hairstyle...
      • Black Mens Taper Haircut : Pin On Fade Haircuts /
      • Different Types Of Hair For Boys - How To Pick The...
      • Hair Cut Style For Men : 39 Best High Fade Haircut...
      • Best Stylish Haircut For Men / 15 Best High Fade H...
      • Best Hair Cut For Man In Pakistan - Best Hair Cut ...
      • Boy Hair Straight Style - Boys Hair Straight New B...
      • Best Heir Cut Of Men - 100 Haircuts For Men That W...
      • Hair Style Men Hd Pics / Hairstyle Men Pictures Do...
      • Fire Cut Of Boys Hairstyle / Bob Cut Png Free Down...
      • Best Short Hair And Beard Styles / The Best Short ...
      • Boys Diffrent Hair Styles / Pin On Men S Hairstyles /
      • Hair Cutting New Photos : The 25 Best Hair Cut Sty...
      • Short Dread Styles : Dread Hairstyles For Short Dr...
      • Pixie Haircuts For Round Faces - 40 Classy Hairsty...
      • Hello Kitty Birthday Party Ideas Home / 20 Unique ...
      • Dress For 30Th Birthday Party / 8527707006329695474 /
      • Ideas For 13Th Birthday Party Boy / 69119619466227...
      • Lego Decorations For Birthday Party - 171332750382...
      • Princess 1St Birthday Party : Aclk Sa L Ai Dchcsew...
      • 1 Year Old Birthday Party Favors - Paul S Papierfa...
      • 30Th Birthday Party Dress : Women S A Line Dress M...
      • Black White Silver Birthday Party : Aclk Sa L Ai D...
      • Friday The 13Th Birthday Party Ideas / Jason Voorh...
      • Long Black Straight Hairstyles : 30 Best Hairstyle...
      • Taylor Lautner Haircut Side : Taylor Lautner Hairc...
      • Latest Dreadlock Style : Dreadlocks Styles For Wom...
      • Hairstyles For Long Straight Fine Hair : 31 Best L...
      • One Sid Hair Style For Man - 53 Splendid Shaved Si...
      • One Side Boys Hair Cut : 15 Latest Nice Looking Ha...
      • Medium Size Haircuts For Men - 89 Best Men S Mid L...
      • Long Hair Men Tumblr / Bad Boys With Long Hair :
      • Different Haircut For Boys - 100 Excellent School ...
      • Chevy S10 Engine Diagram : 2000 Chevy S10 Engine D...
      • Electric Shifter Wiring Diagram : Photograph Of Th...
      • Chinese Android Car Stereo Wiring - 75 99 :
      • Centerstand Motorcycle Diagram - Center Stand Lift...
      • Carrier Window Ac Wiring Diagram - Window Ac Csr C...
      • Dodge Stereo Wiring Harness Adapter - Radio Adapte...
      • Dayton Electric Motor Wiring Diagram - Dayton 3kw3...
      • Car Hitch Wiring - Aclk Sa L Ai Dchcsewiqzlivvkn0a...
      • Car 12V Diagram : Buy Weelye Kids Ride On Car 12v ...
      • Crucial Accountability Worksheet - Virtual Crucial...
      • Mitosis Sequencing Worksheet Answers - Mitosis Wor...
      • First Grade Sentence Writing Worksheets / Writing ...
      • Chemistry Of Water Worksheet - Chemistry Worksheet...
      • Coloring Animals Worksheets : Animal Coloring Page...
      • Comparing Cells Worksheet / The Building Blocks Of...
      • Identifying Quadrilaterals Worksheet Answer Key : ...
      • Amoeba Sisters Diffusion Worksheet - Notes 6 1 Dif...
      • Imperative Sentences Worksheets / Imperative Works...
      • Polaris Pms 419 User Manual : Bioaugmentation Fail...
      • Küchenthekenaufbewahrung : Idesign 64798eu Cabinet...
      • Küchenschrank Ende : Lichtdekor De /
      • Küchenhauben Aus Kupfer : Gliederheizkorper H180cm...
      • Küchenstühle Im Industriellen Stil : Myfaktory De -
      • Japanisches Wohnzimmerdesign / Aclk Sa L Ai Dchcse...
      • Hausmeister-Lagerschrank - Quipo Universalschrank ...
      • Küchenecke Plan / Curby Eckbank Nach Mass Rustikal...
      • Jc Penney Terrassenmöbel : 8398293386937289166 :
      • Jcpenney Vorhänge Schlafzimmer : My Home Gardine D...
      • Amt Datasouth Documax 5380 User Guide / Amt Dataso...
      • Delta 4353 Sssd Dst Installation Guide : Single Ha...
      • Frigidaire Ffce1638Lb Owner S Guide : Frigidaire 1...
      • Bosch Shxm4Ay52N Installation Guide : How To Insta...
      • Ccc Pathways Independent Appraiser User Guide / Bi...
      • Broan L300 Mg Hvac Installation Guide : Discounts ...
      • Acer S240Hl Quick Start Guide - Images Eu Ssl Imag...
      • Delta 24T2643 Installation Guide / Installation Gu...
      • Curt 13555 Receiver User Guide / Hitches Curt 1355...
      • Sumo Bonsai : Sumo Bonsai Supply On Twitter This A...
      • Learn Bonsai : Aclk Sa L Ai Dchcsewjs Ibihp30ahweq...
      • Usps Orchid Stamps - Amazon Com Usps Wild Orchids ...
      • Qatar Airways Logo Png : Qatar Executive Vector Lo...
      • Phone Logo Black And White / White Telephone Logo ...
      • Png Frog White Electric - The Electrical Stimulati...
      • Oregon Logo Png - Logo O Clip Art At Clkercom Vect...

Follow by Email

Subsribe to get post update from this blog in your email inbox.

Copyright © Picture Dwight. All rights reserved. Template by Romeltea Media